各班级、团支部:
为充分调动广大学生的创造性,丰富大学生的校园生活,提高大学生在大模型、AI及嵌入式技术方面的创新创业能力和成果转化,顺应未来经济社会发展的趋势,给有创新创业意向的大学生一个真实锻炼的平台,决定举办第十一届山东科技大学“思途杯挑战赛”Agent智能体及嵌入式智能设计开发比赛。
计算机科学与工程学院团委
青岛思途共享科技信息服务有限公司
集青春创新之思,探AI技术之途
计算机学院及其他相关技术方向学院全日制在校学生
agent设计大赛:
(一)参赛项目:AI智能体方向
(二)大赛组别及要求:参赛项目必须以AI智能体形式展示,优先python、React开发语言组队方式:每队3~5人(选出一名队长),队数不限。
(三)项目要求:
1、要求使用Web端页面展示,要求页面简洁、美观、大方,有商务化风格,有良好的用户交互体验,能解决实际应用场景。
2、有创新思维,积极向上,包含正能量,具备一定的商业价值和社会价值;
3、系统需要有RAG检索、工具调用的能力,具有大模型调用、意图识别能力;
4、可以本地化部署私有模型(模型小于70B),仅限于国产大模型。有训练数据制作、微调模型方可加分(本条为非必须要求);
5、工具技术及项目(建议):
(1)可以使用阿里百炼、百度飞桨平台等进行微调数据集制作,数据来源建议modelscope、kaggle等开源数据平台。
(2)建议调用阿里百炼、火山引擎等AI服务平台。
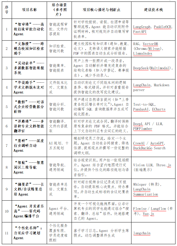
(3)推荐项目:

嵌入式大赛:
(一)参赛项目:嵌入式智能方向
(二)大赛组别及要求:
参赛项目必须以嵌入式为主,可以结合智能体及LLM的融合应用的形式进行展示,嵌入式以C语言为主导,其它开发语言不限,智能应用推荐Python;嵌入式硬件架构原则不限,推荐基于Arm Cortex-M或Cortex-A系列MCU或SOC进行设计开发。
组队方式:每队3~5人(选出一名队长),队数不限。
项目要求:
1、要求设计构思新颖,面向实际生活或生产应用;
2、方案能切实解决生产生活中存在但常需解决的问题;
3、产品具有良好的人机交互接口,用户体验度佳;
4、产品可以结合实际应用平台进行开发,也可以与AI智能化平台项目结合开发展示。
5、参赛者需自己根据设备功能定义进行性能预估,保证良好的用户体验。
6、工具技术及项目(建议):
(1)开发IDE及编译平台不限,可以基于任何现任主流IDE(基于模型或配置/基于手工代)及编译平台(操作系统及编译器不限)进行。
(2)产品可以参考或使用任何成熟第三方库,但产品主要功能流程代码必须为设计者独立开发完成。
(3)产品可以通过网络或其它接口模块与外部平台进行信息交互。
(4)参赛者需自备产品展示中进行调试及分析的工具(万用表、示波器、逻辑测试仪等)。
(5)推荐项目:

(6)上交全部文件:文件命名方式:《队长名字+队名+作品名》
备注:参赛作品限实际应用场景,且作品必须原创,不得抄袭。一经发现存在大量抄袭情况,立即取消参赛资格。
(一)报名
此次大赛以团队形式参加,每队 3-5 人(一名队长),参赛团队填写报名登记表(附件1),于5月12日18:00前将报名表电子版统一发送至邮箱:jsjkcb2025@163.com,另外所有参赛选手加入QQ群:1079303237。

(二)技术培训
承办单位将对参赛选手进行技术培训,培训时间为5月13日-5月16日,具体时间地点群内另行通知。
(三)作品提交
5月30日前参赛选手将作品全部源文件打包发送到科创部邮箱jsjkcb2025@163.com,文件命名方式:《队长名字+队名+作品名》。
(四)决赛路演(6月6日)
评选若干支队伍进入决赛路演。以PPT为展示手段,也可包括视频展示,通过团队代表解说,活动情景表演等,展现团队复賽阶段的创新创业实践活动及总结,每队10分钟内。具体路演内容要求见附件2。
1、团队奖设置
最具商业价值金奖(1组):荣誉证书+现金1000+3张200元思途券
商业价值二等奖(2组)荣誉证书+现金500+3张200元思途券
商业价值三等奖(4组)荣誉证书+现金300+3张200元思途券
优秀参赛团队(8组)荣誉证书+200元思途券;
2、附件
附件1:报名登记表
计算机科学与工程学院团委
二〇二六年四月十六日
相关新闻
最近更新
19
421
472
449
474