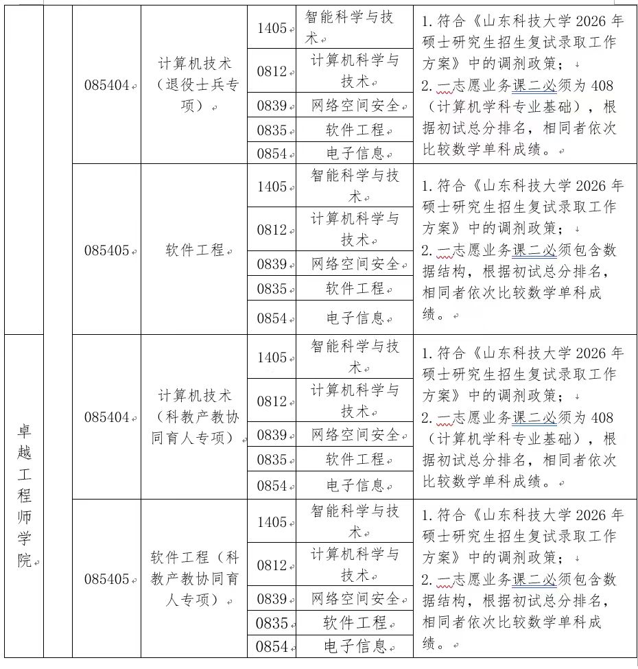
一、 接收调剂专业
专业代码 | 专业名称 | 研究方向名称 | 学习方式 | 备注 |
083900 | 网络空间安全 | 不区分 | 全日制 | |
085404 | 计算机技术 | 退役大学生士兵计划 | 全日制 | |
085405 | 软件工程 | 不区分 | 非全日制 | |
085404 | 计算机技术(卓越工程师学院) | 科教产教协同育人专项 | 全日制 | 联培单位:山东产业技术研究院、山东蓝光软件有限公司、国家深海基地管理中心、康复大学、空天信息大学(筹) |
085405 | 软件工程 | 科教产教协同育人专项 | 非全日制 | 联培单位:以萨股份科技有限公司 |
注意:调剂名额以教育部研招网调剂系统发布为准
二、 考生第一志愿专业范围等学术要求


三、调剂程序
1.待教育部研究生调剂系统开通后,所有符合调剂条件的考生必须通过教育部“全国硕士生招生调剂服务系统”,并按照相关提示填写调剂志愿,申请调剂到我院相关专业。
2.学院对考生资格进行初审,并及时通知符合复试条件考生参加复试,复试资格审核、复试内容、复试流程、录取原则等可参照我院2026年硕士研究生复试录取工作实施细则(网站链接https://cise.sdust.edu.cn/home/page/details/catId/18/id/999001144.html)
3.网络空间安全、计算机技术调剂复试采用现场复试方式,软件工程(非全日制)调剂复试采用远程复试方式(腾讯会议)。
四、联系方式
学院电话:0532-86057126
邮箱:yanjiushengjsjxy@163.com
相关新闻
最近更新
207
1818
2477
6309
423